[Scroll down to see an experimental version of the PowerPoint template for modeling Conceptual, Logical and Physical architectures using ArchiMate symbols.]
Standard PowerPoint Template
Click here to open or download a copy of my Parallelspace PowerPoint Template for ArchiMate 2.1 version 1.1 (file version 1-0-12). For Microsoft Office, there are Visio templates for ArchiMate but I’m not aware of there being any PowerPoint templates. See below for an example.
Please post your feedback in the comments …good or otherwise. Please let me know what you think and, more importantly, how are these helping you and what you would like to see next?
Enjoy.
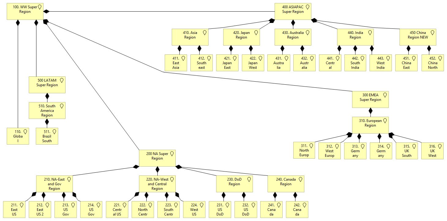
Here’s a simple PPT use case/example:
Experimental PowerPoint Template (Conceptual, Logical and Physical Architecture Modeling)
Click here to open or download a copy of an experimental version of my Parallelspace PowerPoint Template for ArchiMate 2.1 version 2.0 (file version 1-0-14) containing experimental conceptual, logical and physical renderings of the ArchiMate Business Architecture, Application Architecture and Physical Architecture concepts.
Best regards,
Michael Herman (Toronto)
*ArchiMate is a registered trademark of The Open Group.








































