Monthly Archives: March 2021

Why is a Glossary like a Network of Balls connected by Elastics?

Why is it good to think of a Glossary as a Network of Balls connected by Elastics?

From: Michael Herman (Trusted Digital Web) <mwherman@parallelspace.net>
Sent: March 24, 2021 8:47 AM
To: Leonard Rosenthol <lrosenth@adobe.com>; David Waite <dwaite@pingidentity.com>; Jim St.Clair <jim.stclair@lumedic.io>
Cc: Drummond Reed <drummond.reed@evernym.com>; sankarshan <sankarshan@dhiway.com>; W3C Credentials CG (Public List) <public-credentials@w3.org>; Hardman, Daniel <Daniel.Hardman@sicpa.com>
Subject: TDW Glossary [was: The “self-sovereign” problem (was: The SSI protocols challenge)]

RE: First and foremost, without a definition/clarification of “Verifiable”, both of your statements are ambiguous. 

Leonard, I don’t disagree with your feedback. What I have been rolling out to the community is selected neighborhoods of closely related terms from the TDW Glossary project.

[A Glossary is] like a bunch of balls explicitly connected by elastics: add a new ball to the model and all of the existing balls in the neighborhood need to adjust themselves. The more balls you have in the network, the more stable the network becomes. So it is with visual glossaries of terms, definitions, and relationships.

Michael Herman, March 2021

Verifiable and Verifiable Data Registry are in the model but currently, they don’t have specific verified definitions.

The TDW Glossary is a huge, visual, highly interrelated, multi-disciplinary, multi-standard, 6-domain, semantic network model (https://hyperonomy.com/2021/03/10/tdw-glossary-management-platform-gmp-initial-results/) that includes:

  1. Common English Language concepts – various dictionaries and reference web sites
  2. Sovrin Glossary concepts – https://sovrin.org/library/glossary/ and https://mwherman2000.github.io/sovrin-arm/
  3. Enterprise Architecture concepts – https://pubs.opengroup.org/architecture/archimate3-doc/
  4. HyperLedger Indy Architecture Reference Model concepts – https://mwherman2000.github.io/indy-arm/
  5. HyperLedger Aries Architecture Reference Model concepts – https://mwherman2000.github.io/indy-arm/
  6. Did-core concepts – https://w3c.github.io/did-core/
  7. VC concepts – https://w3c.github.io/vc-data-model/
  8. Others?

All new and updated terms, their definitions, metadata, and relationships, are automatically being published here: https://github.com/mwherman2000/tdw-glossary-1 (e.g. https://github.com/mwherman2000/tdw-glossary-1/blob/e4b96a0a21dd352f67b6bd93fdac66a1599ed35f/model/motivation/Principle_id-72c83ae5b01346b7892e6d2a076e787f.xml)

Other references:

Here’s a snapshot of what the TDW Glossary “all-in” view looks like today (aka the “network of balls connected by elastics”). The TDW Glossary has (or will very soon have) more than 500 terms and definitions plus associated metadata and relationships.

Thank you for the feedback, Leonard. Keep it coming.

Cheers,
Michael

Figure 1. TDW Glossary: “All In” View

Leave a comment

Filed under Uncategorized

TDW Glossary: Self-Sovereign Identity (SSI) User Scenarios: Erin Buys a Car in Sovronia (3 User Scenarios)

To download this user scenario white paper, click here:

Figure 1. Trusted Digital Web Glossary (TDW Glossary): Self-Sovereign Identity (SSI) User Scenarios: Erin Buys a Car in Sovronia (3 User Scenarios)

1 Comment

Filed under Uncategorized

Healthcare Claim Processing User Scenario

Figure 1. Healthcare Claim Data Flow

Related References

  1. Here in Alberta, a province-wide digital ID (MyAlberta Digital ID) is being rolled to to each citizen (https://account.alberta.ca/available-services).
  2. The MyAlberta Digital ID will used to access and manage all Alberta Health Services (https://myhealth.alberta.ca/myhealthrecords) including vaccination records.
  3. MyAHS Connect Frequently Asked Questions (https://myahsconnect.albertahealthservices.ca/MyChartPRD/Authentication/Login?mode=stdfile&option=faq)

Leave a comment

Filed under Uncategorized

DIF SDS/CS WG: CS Refactoring Proposal 0.2 – March 24, 2021

Contents

  1. Latest Version of the Proposal (0.2 – March 24, 2021)
  2. Agent-Hub-EDV Architecture Reference Model (AHE-ARM) 0.1
  3. Transcription of Selected Parts of the DIF SDS/CS March 11, 2021 Zoom Call
  4. OSI Stack Proposal for Confidential Storage Specification

1. Latest Version of the Proposal (0.2 – March 24, 2021)

From: Michael Herman (Trusted Digital Web) <mwherman@parallelspace.net>
Sent: March 24, 2021 4:14 PM
To: sds-wg@lists.identity.foundation; Adam Stallard <adam.stallard@gmail.com>; Daniel Buchner (Personal) (danieljb2@gmail.com) <danieljb2@gmail.com>; Manu Sporny (msporny@digitalbazaar.com) <msporny@digitalbazaar.com>; Dmitri Zagidulin (dzagidulin@gmail.com) <dzagidulin@gmail.com>
Cc: sds-wg@dif.groups.io; Credentials Community Group <public-credentials@w3.org>; Daniel Buchner <daniel.buchner@microsoft.com>; Chris Were (chris@verida.io) <chris@verida.io>; Orie Steele (orie@transmute.industries) <orie@transmute.industries>
Subject: PROPOSAL: Confidential Storage Specification Refactoring 0.2 – March 24, 2021 – updated from version 0.1

PROPOSAL: Confidential Storage Specification Refactoring 0.2 – March 24, 2021

Based on the March 11 Zoom discussion where we worked hard to discern the differences between Agents, Hubs, and EDVs (and I believe were largely successful IMO), I’ve like to propose to the SDS/CS WG that we refactor the current Confidential Storage specification into 3 separable parts/specifications.  I also present a high-level roadmap (simple ordering) for how the WG might proceed if this refactoring is accepted (or at least, if the first part/first new specification is accepted).

Version 0.2 adds some comments about inter-specification and specification version dependencies.

Separable Part 1: Factor the current EDV-related components of the current Confidential Specification into its own specification document. This document would be a ZCAP/HTTP-specific specification document for EDVs. I also propose that the title of this specification document clearly reflect that orientation.  For example, the proposed title for this specification document is: EDV Specification 1.0: ZCAP/HTTP Data Vault Storage.

Separable Part 2: Factor the Hub-related components of the current Confidential Specification into its own specification document. This document would define the Hub components that an Agent or App can talk to as well as describe how a Hub “sits on top of an EDV service instance”. I also propose that the title of this specification document clearly reflect that orientation.  For example, the proposed title for this specification document is: Data Hub Specification 1.0: Federated (or Aggregated) Personal Data Access (or something like that).

Separable Part 3: Develop a specification for the Layer A Trusted Content Storage Kernel as its own specification document (see the diagram below). This document would document a public lower-level interface for directly interacting with local-device hosted/attached EDVs without needing or requiring a higher-level remote access protocol (e.g. HTTP). I also propose that the title of this specification document clearly reflect that orientation.  For example, the proposed title for this specification document is: EDV Kernel Specification 1.0: Layer A Trusted Content Storage Kernel. This is in support of apps like the Fully Decentralized Dewitter scenario.

Roadmap: The scope of the above specifications and a high-level roadmap (simple ordering) for these specifications is illustrated below.

Figure 1. CS Specification Refactoring Proposal 0.2

Dependencies

  1. EDV Specification 1.0: ZCAP/HTTP Data Vault Storage. The intent is for this specification to be fast-tracked based on the 3 existing prototype/PoC implementations. This specification would neither have nor take any dependencies on either of the 2 specifications below.  In particular, this specification would neither have nor take any dependencies on the EDV Kernel Specification.  A future version or variation of the EDV Specification may take a dependency against whatever is the current version of the EDV Kernel Specification – if the WG chooses to.
  2. Data Hub Specification 1.0: Federated (or Aggregated) Personal Data Access. This specification would likely take a dependency against whatever is the current version of the EDV Specification (likely EDV Specification 1.0) – if the WG chooses to.
  3. EDV Kernel Specification 1.0: Layer A Trusted Content Storage Kernel. This specification would not have nor take any hard dependencies against either of the above specifications. The EDV Kernel Specification would be guided by the needs/requirements of the prevailing EDV Specification 1.0: ZCAP/HTTP Data Vault Storage implementations in addition to the Fully Decentralized Twitter (Dewitter) user scenario. Ideally, Layer A of one of the prevailing implementations may act as the reference implementation for the EDV Kernel Specification (assuming its source code and documentation are freely licensed and open-sourced).

Best regards,
Michael Herman
Far Left Self-Sovereignist
Self-Sovereign Blockchain Architect
Trusted Digital Web
Hyperonomy Digital Identity Lab
Parallelspace Corporation

_._,_._,_


Links:

You receive all messages sent to this group.

View/Reply Online (#122) | Reply To Group | Reply To Sender | Mute This Topic | New Topic
Your Subscription | Contact Group Owner | Unsubscribe [mwherman@parallelspace.net]

_._,_._,_

2. Agent-Hub-EDV Architecture Reference Model (AHE-ARM) 0.1

From: Michael Herman (Trusted Digital Web)
Sent: March 24, 2021 8:03 AM
To: Michael Herman (Trusted Digital Web) <mwherman@parallelspace.net>; sds-wg@lists.identity.foundation; sds-wg@dif.groups.io; Credentials Community Group <public-credentials@w3.org>; Daniel Buchner <daniel.buchner@microsoft.com>
Subject: (Updated) Agent-Hub-EDV Architecture Reference Model (AHE-ARM) 0.1

After relistening to the March 11 recording with more intent and building the partial transcription (see my previous email), I’ve come up with an updated architecture reference model (ARM) for this Agent-Hub-EDV stack that is emerging.  Here’s a snapshot as of a few minutes ago…

Figure 2. Agent-Hub-EDV Architecture Reference Model (AHE-ARM) 0.1

Michael

3. Transcription of Selected Parts of the DIF SDS/CS March 11, 2021 Zoom Call

From: Michael Herman (Trusted Digital Web) <mwherman@parallelspace.net>
Sent: March 24, 2021 7:38 AM
To: sds-wg@lists.identity.foundation; sds-wg@dif.groups.io; Credentials Community Group <public-credentials@w3.org>; Daniel Buchner <daniel.buchner@microsoft.com>
Subject: Transcription of Selected Parts of the DIF SDS/CS March 11, 2021 Zoom Call: Hub and EDV Discussion featuring Daniel Buchner’s Description of a Hub

Transcription of Selected Parts of the DIF SDS/CS March 11, 2021 Zoom Call:
Hub and EDV Discussion featuring Daniel Buchner’s Description of a Hub

I’ve posted this partial transcription here: https://hyperonomy.com/2021/03/24/transcription-of-selected-parts-of-the-dif-sds-cs-march-11-2021-zoom-call-hub-and-edv-discussion-featuring-daniel-buchners-description-of-a-hub/

Context

This is a transcription of selected parts of the EDV-Hub conversation during the DIF SDS/CS Thursday weekly Zoom call on March 11, 2021. This is the call where Daniel Buchner described (verbally) several aspects about what is and what is not a Hub.

This partial transcription focuses primarily on Daniel’s comments as they relate to the question “what is a Hub?”.

Have a great day, afternoon, or evening,

Michael

4. OSI Stack Proposal for Confidential Storage Specification

From: Michael Herman (Trusted Digital Web) <mwherman@parallelspace.net>
Sent: March 24, 2021 7:10 AM
To: sds-wg@lists.identity.foundation; sds-wg@dif.groups.io; Credentials Community Group <public-credentials@w3.org>; Daniel Buchner <daniel.buchner@microsoft.com>
Subject: RE: Is there an equivalent to the “OSI Network Stack” but for storage and storage access?

I tweaked (twerked?) up a version of https://commons.wikimedia.org/wiki/File:Osi-model-jb.svg to produce this …just an idea. It follows from a transcription of DanielB’s March 11 description of a Hub and where it sits between an Agent and an EDV.

Your thoughts? …maybe this becomes a key aspect/contribution in our CS specifications?

Figure 4. OSI Stack Proposal for Confidential Storage Specification

Best regards,
Michael Herman
Far Left Self-Sovereignist
Self-Sovereign Blockchain Architect
Trusted Digital Web
Hyperonomy Digital Identity Lab
Parallelspace Corporation

Leave a comment

Filed under Uncategorized

Microsoft SharePoint Products and Technologies: 20/25th Anniversary Celebration

Some History

  • History of Data Storage:
  • Today is the 25th Anniversary of the Microsoft SharePoint Portal Server 2001 (“Tahoe”) RC1 Release
  • SharePoint Portal Server 2001 (“Tahoe”) ran on top of the Exchange Server 2000 Web Storage System …but only for that initial release.
  • Co-released with “Tahoe” was Windows SharePoint Services (WSS), a free downloadable component of Windows Server 2000, that used SQL Server for its document and metadata store.
  • SharePoint Server subsequently migrated to use WSS as its “kernel” for the Microsoft SharePoint Server 2003 release.
  • As an internal Microsoft Consulting Services EC3 consultant, I worked for the SharePoint product group with the responsibility for developer, partner, and MS field readiness.
  • Very interesting/heady times back then for storage.
  • To read more, check out:

Microsoft “Tahoe” Airlift and RC1 Announcements – Jan. 5, 2001


Jan. 25, 2001. This week is the 25th anniversary of our first SharePoint Field Technical Readiness Conference at Microsoft, a week-long event, a key component of the launch of SharePoint Technologies and Services, where we trained the very first cohort of 700 #MCS and partner consultants on SharePoint Portal Server 2001 install/config/operations, #webparts, Web Storage System architecture/development, Search, Windows SharePoint Services, …

I was the speaker manager, content manager, and a speaker. I spent about a quarter of my life devoted to SharePoint 🙂 It helped me buy my first ranch.

Jeff Teper (with some help 😉) has personally made a billion people’s lives better with #SharePoint over the years …including mine.🙂

“SharePoint, the fastest growing product at Microsoft …fastest MS product to achieve USD$1 billion in total revenue.”

“SharePoint had competing products but no competitive products.”

“Those were the days…”,

Thank you Jeff, Gytis M. Barzdukas and Adam Rosenblatt and the rest of the PG 🙂

Figure 1. Microsoft SharePoint Evolution
Figure 2. Microsoft SharePoint Portal Server 2001: Installation Splash Screen

Microsoft Products and Technologies Whitepapers I Wrote

Client: Microsoft Corporation SharePoint Product Group / Microsoft IT Showcase

Exchange 2000 Web Storage System Articles I Wrote

Outlook 10 Drops Support for the Local Web Storage System Articles

Leave a comment

Filed under Uncategorized

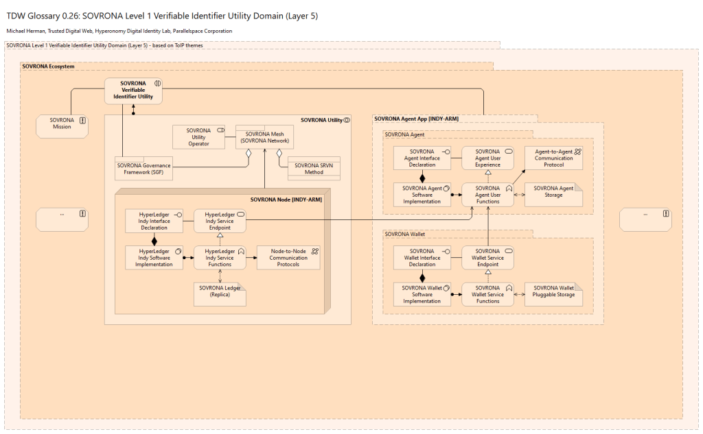
TDW Glossary: SOVRONA Ecosystem Neighborhood: What is the SOVRONA Mesh (SOVRONA Network)?

Click the neighborhood to open it in a new tab.

Figure 1. SOVRONA Ecosystem Neighborhood

Key Definitions

SOVRONA Mesh (SOVRONA Network)

The SOVRONA Mesh is comprised of a network of SOVRONA Nodes (each hosting its own replica of the SOVRONA Ledger) and includes and is governed by the SOVRONA Governance Framework (SGF). The SOVRONA Mesh excludes the Agents that communicate with the SOVRONA Mesh via the HyperLedger Indy Service Endpoint exposed by each SOVRONA Node.

Resources

  1. INDY-ARM (https://mwherman2000.github.io/indy-arm/)
  2. SOVRIN-ARM (https://mwherman2000.github.io/sovrin-arm/)

Leave a comment

Filed under Uncategorized

Transcription of Selected Parts of the DIF SDS/CS March 11, 2021 Zoom Call: Hub and EDV Discussion featuring Daniel Buchner’s Description of a Hub

Transcription of Selected Parts of the DIF SDS/CS March 11, 2021 Zoom Call: Hub and EDV Discussion featuring Daniel Buchner’s Description of a Hub

Context

This is a transcription of selected parts of the EDV-Hub conversation during the DIF SDS/CS Thursday weekly Zoom call on March 11, 2021. This is the call where Daniel Buchner described (verbally) several aspects about what is and what is not a Hub.

This partial transcription focuses primarily on Daniel’s comments as they relate to the question “what is a Hub?”.

NOTE: The time code timestamps are accurate but not precise. They may be out by +/- a couple of seconds.

Recording

Link to the Zoom recording (audio plus chat): https://us02web.zoom.us/rec/share/-6PUTYTQfZt-2E23VYFFUcAQsdjiocqGy8hlOaCk1jNOC41EuEHmB8UP7hpmOmfs.qbMCfoK4E_wwDXmV

Transcription

28:00 Dmitri: EDVs are for the most part defined.

28:35 Michael: What I was looking for is a litmus test. Oh yah, it goes in this bucket. Oh yah, it goes in that bucket. We don’t have that simple working definition – pair of working definitions – that easily contrasts the two.

29:40 Adrian: I’ve never felt I’ve understood Hubs in those terms.

30:14 Daniel: I think what a Hub is definitely not completely mutable by the user. It’s a standard interface for at a basic …

30:50 Daniel: What a Hub is really is a friendly application-level set of interfaces and functionality over an EDV that provides stuff like queuing up push-style messages to the owner of the Hub when they come online and go grab all of the outstanding objects. It allows people to store data by semantic type so that I can say here’s my Tweet objects [31:12 Daniel continuing], here’s my list objects, here’s playlist objects, and be able to give permissions in capability form out to people to see and decrypt parts of those objects.

So, this is what it is in a nutshell. An EDV is a great thing but you have to answer the question as Michael did in his paper with Twitter. Can you build Twitter off of just the EDV API elegantly, maybe you could torture yourself to do it but could you build it elegantly, would it be something [31:42 Daniel continuing] that speaks to app developers – probably not. You need a layer that is more app-focused…in my opinion.

32:10 Daniel: A Hub was always designed to be a rather dumb datastore. It’s not trying to do complex data transformations. [32:16 Daniel continuing] It’s a semantic searchable store of data that you can get permissions to certain subsets of the data as an app asking Alice for those permissions. [32:27 Daniel continuing] An Agent is very much more powerful. An Agent is actually pulling data down, decrypting it, doing a bunch of things. [32:35 Daniel continuing] I would see a Hub like an application datastore that is yours. That you allow apps to store data for you or other people. You can have one living on a local device; you could have one in the cloud. You could have an instance in several places and they all can sync together and even though they are implemented differently by a cloud provider (like Microsoft), they would have all the same APIs and guarantees because it is a standard. That’s how I envision it.

32:43 Orie (in chat): https://medium.com/decentralized-identity/rhythm-and-melody-how-Hubs-and-agents-rock-together-ac2dd6bf8cf4

33:00 Michael: So, does the Hub’s datastore wrap or build upon on an EDV? …or is it completely like left vs. right?

33:01 Daniel (in chat): A Hub is a gateway/router between apps and EDVs.

33:10 Daniel: If you read that post that Orie posted in the chat. It is really great that he referenced that. [33:16 Daniel continuing] A Hub is essentially a layer that

33:20 Daniel: We hoping that at the end of this, a Hub can sit above an EDV is where the EDV is where everything is encrypted and a sort of level-level thing. The Hub is like the application-style interface. Maybe like the Firebase API that speaks internally to store encrypted objects in a low-level way with the EDV.

33:31 Orie (in chat): EDV <> Hub <> Agent

33:37 Daniel: Orie is absolutely right but I would probably reverse the order. An Agent is super powerful; a Hub is less powerful; an EDV is very low-level storage and it is sort of like a Hub is the app layer that sits on top of an EDV …hopefully.

47:32 Daniel (in chat): It is a semantically indexed datastore, of which it can only see truly public data

52:17 Michael (in chat): Hub = intelligent public service endpoint … for EDV data

52:31 Daniel (in chat): YES!

52:39 Daniel (in chat): slightly intelligent

53:02 Daniel (in chat): only in the sense that it can layer some semantic APIs over the internal public objects.

End of Transcription

1 Comment

Filed under Uncategorized

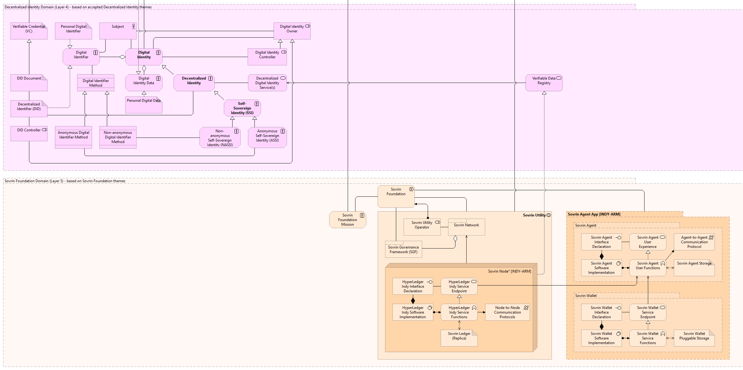
TDW Glossary: (Part of) The Big Picture

Click the diagram below to enlarge it…

Figure 1. Digital Identity, Verifiable Data Registry, and Sovrin Utility Neighborhoods

Leave a comment

Filed under Uncategorized

ORTHOGONAL DEFECT CLASSIFICATION (ODC4MSFT)

Billg Fall 1997 Retreat: Improving the Software Development Processes at Microsoft

Click here to download:

1 Comment

Filed under Uncategorized

Fully Decentralized Twitter (Dewitter) App Scenario: Platform Requirements (presentation to DIF SDS/CS WG – March 18, 2021)

Click here to download:

1 Comment

Filed under Uncategorized